Workload identity azure ga. A workload identity is an identity that allow...
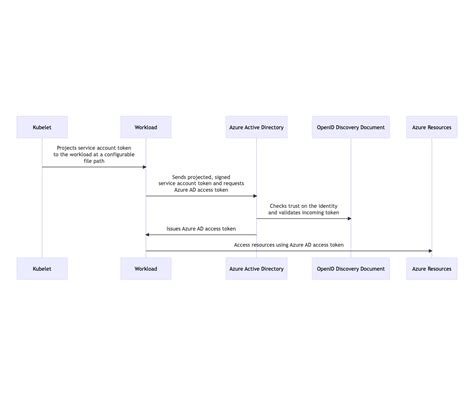
Workload identity azure ga. A workload identity is an identity that allows an application or service principal access to resources, sometimes in the context of a user. Azure AD Workload Identity is the next iteration of Azure AD Pod Identity that enables Kubernetes applications to access Azure cloud resources securely with Azure Active Directory based on annotated service accounts. Apr 25, 2025 · We call this capability Conditional Access for workload identities. This method allows secure, token-based access without long-lived credentials. More Recent Blogs VMware vDefend: Zero Trust Lateral Security for Kubernetes Workloads on VCF Jan 26, 2026 · Threat protection for AI services integrates with the Defender XDR, allowing security teams to centralize AI workload alerts in the Defender XDR portal. 2 days ago · Azure Databricks’ serverless workspaces have reached general availability on Azure, offering a fully managed workspace model that bundles Databricks‑managed serverless compute and default storage with Unity Catalog governance — a move designed to let teams create governed analytics and AI environments in minutes instead of weeks. Get the latest news, updates, and announcements here from experts at the Microsoft Azure Blog. Mar 13, 2025 · Understand the concepts and supported scenarios for using workload identity in Microsoft Entra. For more information, see the license requirements. Aug 19, 2025 · In Microsoft Entra, workload identities are applications, service principals, and managed identities. pumsrvqmqlhcllcqqjhgftyfadczeyqlmpsxbiyspyadodzxvs